
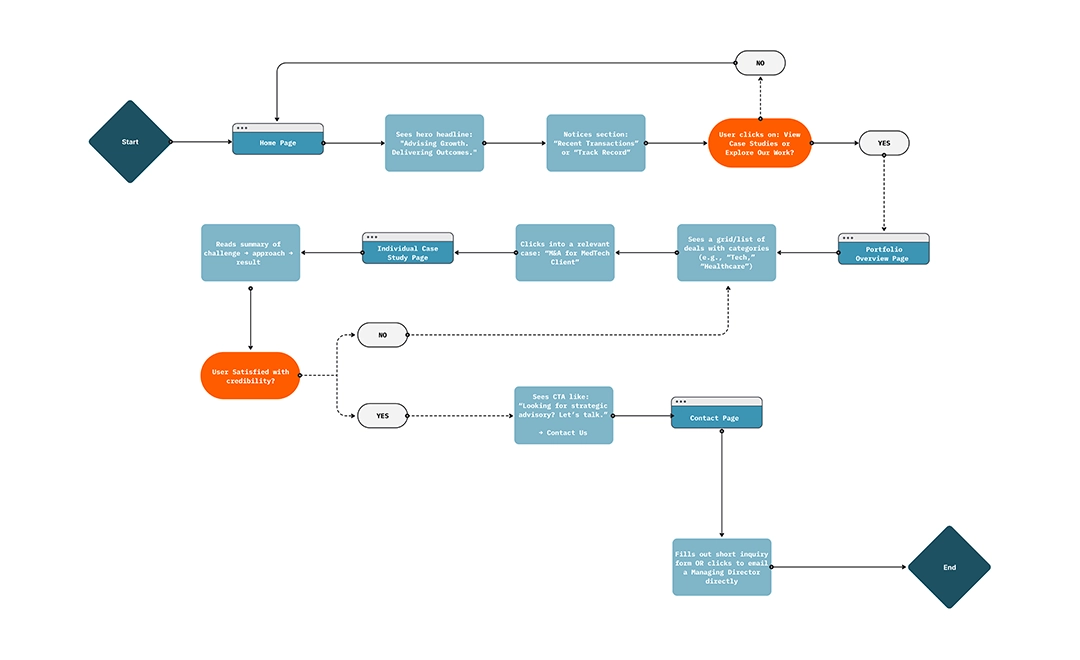
Just completed a very in-depth prototyping project using Figma for an investment banking template. I also created a detailed design system to accompany the design and a promo reel which you can view below. I wanted to really show off my skills in establishing and building a design system from the ground up as well as my prototyping skills.
First was was establishing a design system. This came naturally to me since I have extensive experience designing for an investment banking division. I knew how to establish a corporate identity but still uplifting it with modern design. I then went on to create wireframes in Figma and built off of them to create mid-fidelity mockups, high-fidelity mockups, and then finally a fully mapped out and functioning prototype template.
The pages in the prototype include:
